活動報告
4月10日(火)新潟市中央区の新潟ユニゾンプラザにて,『2018年度第1回支部長会議』を開催し,35支部42名の支部長,副支部長,12名の執行委員が出席されました。
はじめに野崎 晴菜副書記長より、「2018総合労働条件闘争」の交渉経緯の説明がありました。(詳細については,3月22日発行の『闘争情報vol.3』,3月27日発行の『闘争情報Vol.4』に記載)
その後、UAゼンセン新潟県支部 蒲原次長さまから「賃金の組み立て方」についてお話ししていただき,賃金の基礎・仕組みについて勉強しました。また,ベースアップや定期昇給の仕組みについても教えていただきました。
次に小舟戸書記長から「田村まみ後援会入会カード」について,「悪質クレーム問題」の署名活動について依頼があり,支部でのやり方について説明がありました。
最後に,5月に開催される予定の「第69回私の主張新潟県支部大会」に弁士として出場する予定の「平野 哲也副委員長」から意気込みと弁論を発表していただきました。
4月5日(木)わたしたちの上部団体UAゼンセンの青年部で構成されている「ヤングリーブス」のメンバーが,UAゼンセン 松浦 会長,北朝鮮拉致被害者家族,特定失踪者問題調査会 副代表 村尾 建兒氏,参議院組織内議員かわい たかのり議員とともに,皆さんからご協力いただいた署名を内閣府の加藤 勝信 拉致問題担当大臣に提出してきました。(北陸ブロック代表としてアークランドグループ労働組合 副委員長の鈴木 利祐さんが同行)
この1年間で過去最高の462,999筆(当組合2,478筆分含む)を,拉致被害者家族であり,UAゼンセン加盟の組合員家族でもある「大政 悦子」さんとともに届けられ,大政さんからは「拉致被害者全員が一刻も早く家族のもとに戻ってこれるよう,政府として行動してもらいたい」と強く訴えておりました。
皆さんからいただいた署名につきまして,しっかりと内閣府に届けられました。ご協力に深く感謝致します。
引き続き,一刻も早い拉致問題解決に向け取り組んでいきましょう。
この様子は4月5日(木)産経新聞にも掲載されました。
http://www.sankei.com/world/news/180404/wor1804040021-n1.html
UAゼンセンHP
https://uazensen.jp/
特定失踪者問題調査会HP
http://www.chosa-kai.jp/index.html
3月26日(月)第4回労使協議会が執行部16名,会社側3名の出席で開催され,第3回労使協議会で再要求した項目について会社側から回答がありました。
この回答を受け,以下の項目について会社側と妥結しました。
妥結内容は下記のとおりです。
◆正社員組合員の賃上げ要求【妥結:定期昇給4,173円(1.60%)+ベースアップ1,000円(0.38%)】
エリア社員 定期昇給+ベースアップ900円(0.35%)
◆初任給の見直し【妥結:基本賃金+1,000円増額(エリア社員は+900円増額) 高卒166,000円,短大・専門卒176,000円,大卒206,000円】
◆18歳以上の最低賃金【妥結:高卒エリア社員149,400円】
◆諸手当改定【妥結:単身赴任手当を月額+10,000円増額】
◆パートナー組合員の賃上げ要求【妥結:職能等級・技術評価に基づく評価の実施+ベースアップ20円/h(2.41%) ※魚沼店地域給を1時間あたり60円/hに見直し】
◆正社員組合員の一時金(夏・冬)に関する要求【妥結:年間4.00ヶ月(夏期1.85ヶ月・冬期2.15ヶ月)+特別手当支給(3/30)】
ならびに,パートナー組合員の一時金(夏・冬)に関する要求【妥結:年間0.80ヶ月(夏期0.40ヶ月・冬期0.40ヶ月)+特別手当支給(3/30)】さらに無期雇用転換者(定時社員)の一時金(夏・冬)について【妥結:年間1.00ヶ月(夏期0.50ヶ月・冬期0.50ヶ月)+特別手当支給(3/30)】
◆仕事と生活の両立支援に関する要求【妥結:ひとり親の家族手当について,正社員であれば支給要件を満たすひとり親のパートナー組合員に対し,子一人あたり3,000円を支給】
◆所定労働時間短縮【妥結:バイヤー・SV・係長・副店長年間116日(+3日)】
◆長時間労働克服に向けた取り組みについて【妥結:勤務間インターバル規制の導入について,勤務終了から翌勤務開始時まで,9時間のインターバル規制を設ける】
皆さまのご支援・ご協力まことにありがとうございました‼
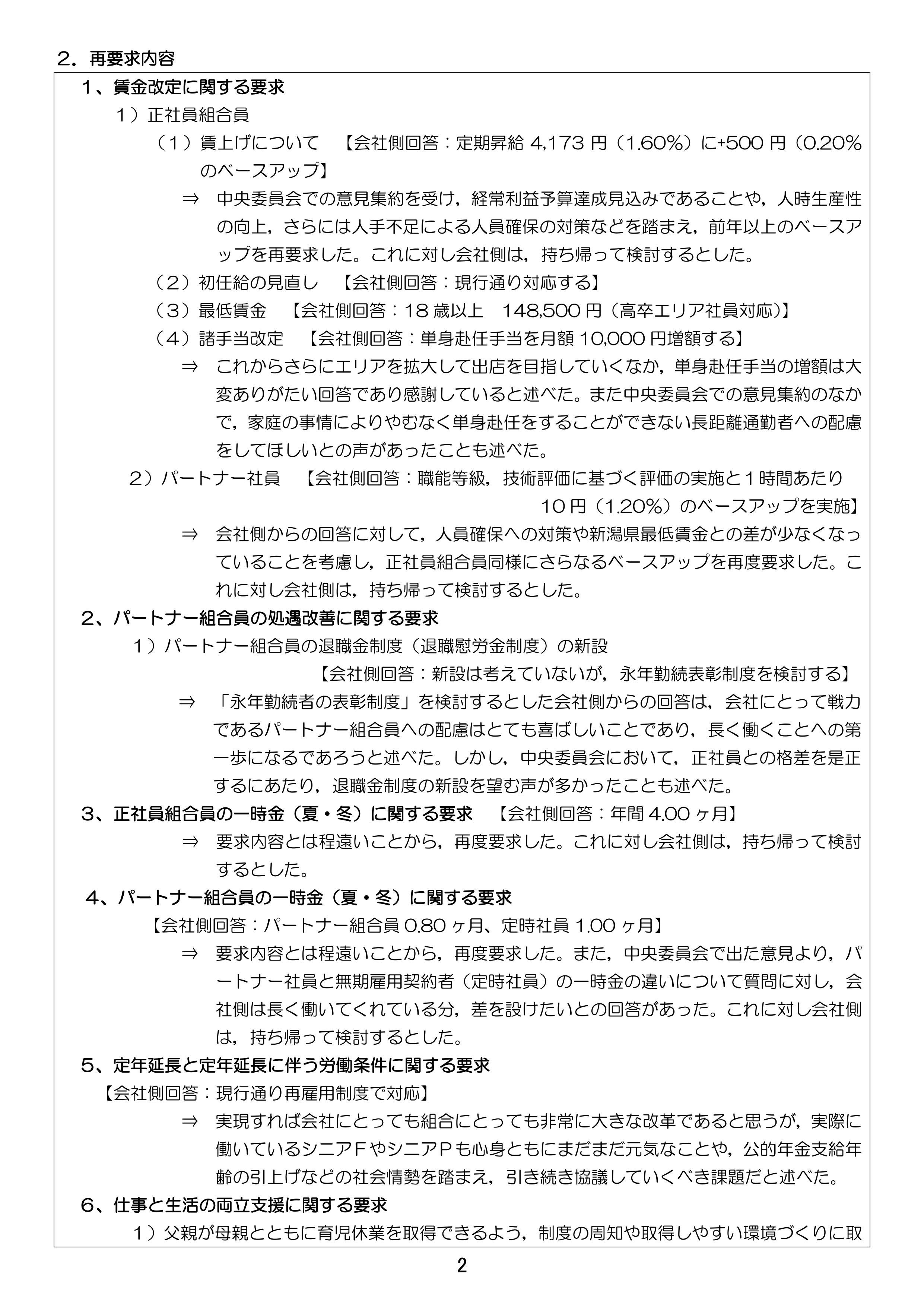
3月20日(火)第3回労使協議会が執行部8名,会社側3名の出席で開催され,2月度の業績確認および先の中央委員会での意見集約を受け,会社側に対し再要求を行いました。
再要求内容については下記の通りです。
◆正社員組合員の賃上げ要求【会社側回答:定期昇給4,173円(1.60%)+ベースアップ500円(0.20%)】
⇒中央委員会での意見集約を受け,経常利益予算達成見込みであることや,人時生産性
の向上,さらには人手不足による人員確保の対策などを踏まえ,前年以上のベースア
ップを再要求しました。これに対し会社側は、持ち帰って検討するとのことです。
◆パートナー組合員の賃上げ要求【会社側回答:職能等級、技術評価に基づく評価の実施+ベースアップ1時間あたり10円(1.20%)の引上げ】
⇒会社側からの回答に、
人員確保への対策や新潟県最低賃金との差が少なくなっていることを考慮し,正社員組合員同様にさらなるベースアップを再度要求しました。これに対し会社側は,持ち帰って検討するとのことです。
◆パートナー組合員の処遇改善に関する要求【会社側回答:新設は考えていないが,永年勤続表彰制度を検討】
⇒「永年勤続者の表彰制度」を検討するとした会社側からの回答は,会社にとって戦力
であるパートナー組合員への配慮はとても喜ばしいことであり,長く働くことへの第一歩になるであろうとしました。しかし,中央委員会において,正社員との格差を是正するにあたり,退職金制度の新設を望む声が多かったことも述べました。
◆正社員組合員の一時金(夏・冬)に関する要求【会社側回答:年間4,00ヶ月】
ならびに パートナー組合員の一時金(夏・冬)に関する要求【会社側回答:年間0.80ヶ月,但し無期雇用転換者(定時社員)は年間1.00ヶ月】
⇒中央委員会での意見集約を受け,正社員組合員,パートナー組合員の一時金について要求内容とは程遠いことから,再度要求しました。それに対し会社側は,持ち帰って検討するとのことです。
◆定年延長と定年延長に伴う労働条件に関する要求【会社側回答:現行通り再雇用制度で対応】
⇒ 実現すれば会社にとっても組合にとっても非常に大きな改革であると思うが,実際に働いているシニアFやシニアPも心身ともにまだまだ元気なことや,公的年金支給年齢の引上げなどの社会情勢を踏まえ,引き続き協議していくべき課題だと述べました。
◆仕事と生活の両立支援に関する要求【会社側回答:3)保育園に入れない場合のみ,子が満2歳の誕生日の前日までの間休業することができる,5)「くるみん」取得を目指す,6)ひとり親の家族手当について,1日の所定労働時間が6時間以上のひとり
親のパートナー社員で,正社員と同等の支給要件を満たす者(税扶養+健康保険で扶養を満たしている場合)に対し,子一人あたり月額3,000円の家族手当を支給する】
⇒ ひとり親の家族手当について,要件を満たした場合への家族手当支給や「くるみん」取得を目指すなど,子育てへの諸問題に対し会社から理解ある対応に感謝するとし,これからも育児,介護をしながら働ける会社となるよう,労使ともに協力していきたいとしました。
◆職場のハラスメント対策に関する要求【会社側回答:1)~4)について,定期的に労使協議会にて検討,協議するとした。また顧客からの悪質クレーム対策に係る事後の迅速かつ適切な対応について,さらに職場環境整備を進めるために,現行のマニュアルの見直しを検討する】
⇒女性専用窓口の検討やハラスメントや顧客からの悪質クレームに対する対応のための環境整備やマニュアル等の見直しを検討するなど,前向きな回答に感謝の意を述べました。今後も,さらに働きやすい職場環境となれるよう相談窓口の周知やスムーズな対応に期待したいとしました。
◆サービス残業撲滅に関する取り組み【会社側回答:サービス残業の実態をパトロールしながら現状を把握し,今後も労使間で協議】
⇒会社としてもタイムリーにプロジェクトを立ち上げている「働き方改革」のもと,長
時間労働,サービス残業について議論していることは,ウオロクがより働きやすい職場環境となれるいい機会であると感じるとし,中央委員会での意見集約で,アンケートのなかでサービス残業は年々減少しているが,いまだ撲滅には至っていないため,早期の解決にむけた改善策や長時間労働抑制のための制度化について具体性がないとして取り組んでほしいとの声があったことを述べました。これに対し会社側は,労使で協力しながら個別にてチェック,対応をしていくとしました。
◆長時間労働克服に向けた取り組み【会社側回答:(1),(2)について,労使で協力しながらチェックしていく,勤務終了時から翌勤務開始時までは,9時間のインターバル規制を設ける。ただし,お盆,年末年始,新店,改装,災害時,緊急時は除くこととする】
◆休日休暇制度の充実と取得に関する要求
⇒年次有給休暇の取得率が向上していることについて,会社の理解や協力があってのことであり,更なる取得率向上のため,店舗間での応援体制の構築をお願いしたいとしました。また中央委員会の意見集約で,パートナー組合員だけの部門運営をしている店舗や社員ひとりの部門に対しても年次有給休暇や連続休暇が取得しづらいため,早急な改善要望を出しました。これに対し会社側は,労使で協力してよりよい環境となれるよう努力すると述べました。
また、妥結した項目については、下記の通りです。
◆所定労働時間短縮【妥結:バイヤー・係長+3日】
⇒バイヤー,SV,副店長の年間休日が3日増えたことに対し喜ばしいこととし,今後はどうやって作業負担を軽減できるかを別途協議していくことを確認し,妥結に至りました。
その他の項目については、今後の労使協議会を通じ、継続して協議を行っていきます。
≪今後の闘争スケジュール≫
3月26日(月)第4回労使協議会 19:00~ 場所:ウオロクホールディングス本社
ご支援、ご協力をよろしくお願いいたします!
3月13日(火)新潟市中央区の新潟ユニゾンプラザにて、『2018年度第1回中央委員会』を開催し、37支部53名の中央委員が出席されました。
はじめに野崎 晴菜副書記長より、「2018総合労働条件闘争」の交渉経緯の説明と要求に対する会社側の回答の説明がありました。(詳細については、3月10日発行の『闘争情報vol.2』に記載)
その後、会社側からの回答を受けて各支部から意見集約を行いました。
各支部からの意見集約では、賃金改定・定年延長・サービス残業・長時間労働克服について意見が多く、「業績を見れば昨年以上のベースアップ、一時金を」「年金支給年齢が引き上がり、社会は変わっていくのに会社は変わらないのか」「サービス残業撲滅について、昨年も会社側の回答に具体性がない」「勤務間インターバル規制によって、勤務前にサービス残業が発生するのでは」といったご意見をいただきました。
各支部からの意見集約を受け、執行部は下記の通り答弁を行いました。
・ 賃金改定について、有額回答があったことについてはうれしい限りではあるが、業績は昨年より良い状況にあり、かつ経常利益予算ギリギリの状況であるが、要求金額との差があることもあり再度要求を行う。
・ 定年延長については、年金支給年齢の引き上げという社会背景があるため、今後も会社と交渉していく。
・ サービス残業については、年々改善されているが、組合の方でも実態を把握し、改善に向けて会社と交渉を続けていく。
・ 勤務間インターバル規制については、会社にとって初めての試みであるため、実際に運用していく中で不具合がないかを確認し、改善を進めていく。
この答弁を受け、今後の交渉の方向性について執行部に一任するかどうかの採決を行い、満場一致で可決承認されました。
≪今後の闘争スケジュール≫
3月20日(火)第3回労使協議会 19:00~ 場所:ウオロクホールディングス本社
3月26日(月)第4回労使協議会 19:00~ 場所:ウオロクホールディングス本社
ご支援、ご協力をよろしくお願いいたします!
3月9日(金)第2回労使協議会が執行部10名、会社側3名の出席で開催され、賃上げや一時金を含む総合労働条件改善の要求について会社側から回答がありました。
回答内容は以下の通りです。
①正社員の賃上げ要求
⇒定期昇給4,173円(1.60%)に+500円(0.20%)のベースアップを実施
初任給の見直しはなし
最低賃金 18歳以上 148,500円 (高卒エリア社員対応)
諸手当 単身赴任手当を月額20,000円に10,000円増額し、月額30,000円とする
②パートナー社員の賃上げ要求
⇒基本時給830円に職務等級、技術評価に基づく評価の実施と、1時間あたり10円(1.20%)のベースアップを実施
③パートナー組合員の退職金制度(退職慰労金制度)の新設について
⇒新設は考えていないが、永年勤続表彰制度のを検討する
④正社員組合員の一時金(夏・冬)に関する要求
⇒年間4.00ヶ月(夏期1.85ヶ月、冬期2.15ヶ月) (前年通り)
⑤パートナー組合員の一時金(夏・冬)に関する要求
⇒年間0.80ヶ月(夏期0.40ヶ月、冬期0.40ヶ月)(前年通り)
無期雇用転換者(定時社員)は年間1.00ヶ月(夏期0.50ヶ月、冬期0.50ヶ月)
⑥定年延長と定年延長に伴う労働条件に関する要求
⇒現行通り、再雇用制度で対応
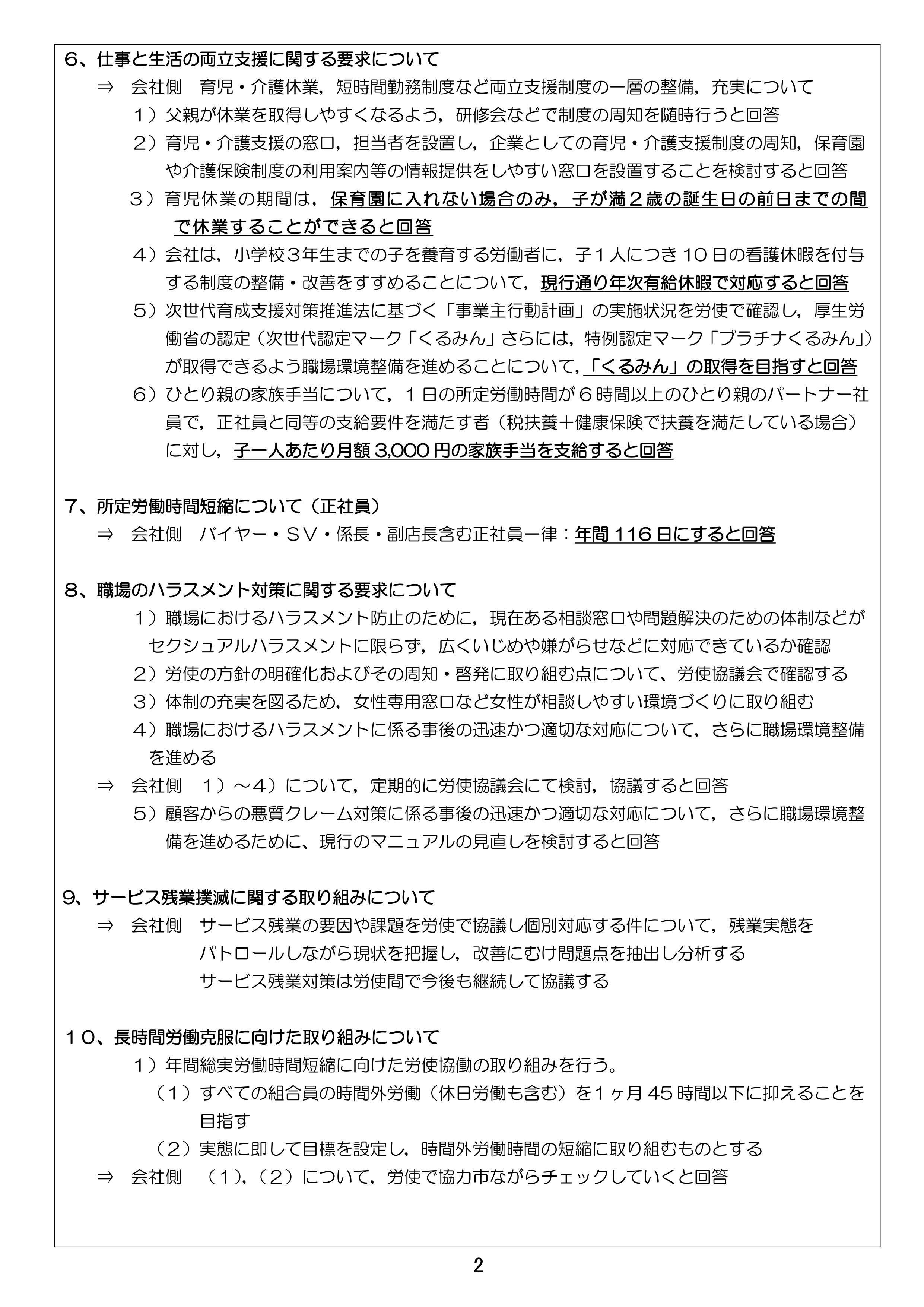
⑦仕事と生活の両立支援に関する要求
⇒⑴父親の育児休業取得促進の環境づくりについては、研修などで制度の周知を随時行う
⑵育児・介護支援の窓口、担当者の設置を検討
⑶育児休業の期間は、保育園に入れない場合のみ、子が満2歳の誕生日の前日までの間で休業できる
⑷子の看護休暇については、現行通り有休休暇で対応する
⑸次世代育成支援対策推進法に基づく「事業主行動計画」について、厚生労働省の認定(次世代認定マーク「くるみん」)の取得を目指す
⑹一日の所定労働時間が6時間以上のひとり親のパートナー社員で、正社員と同等の支給条件を満たす者(税扶養+健康保険で扶養を満たしている場合)に対し、子一人あたり月額3,000円の家族手当を支給する
⑧所定労働時間短縮の要求
⇒バイヤー・SV・係長・副店長含む正社員一律:年間116日にする
⑨職場のハラスメント対策に関する要求
⇒職場におけるハラスメントの防止、また迅速かつ適切に対応できる環境整備を進めるため、定期的に労使協議会にて、検討、協議する
顧客からの悪質クレームへの対応については、現行のマニュアルの見直しを検討する
⑩サービス残業撲滅に向けた労使協働の取り組みについて
⇒サービス残業の要因や課題を労使で協議し個別対応する件について、残業実態をパトロールしながら現状を把握し、改善に向け問題点を抽出し分析する
サービス残業対策は労使間で今後も継続して協議する
⑪長時間労働克服に向けた取り組みについて
⇒時間外労働を短縮し、すべての組合員の時間外労働(休日労働も含む)を1ヶ月45時間以内に抑えることを目指して、労使で協力しながらチェックしていく
勤務終了時から翌勤務開始時までは、お盆、年末年始、新店、改装、災害時、緊急時を除き、9時間のインターバル制度を設ける
長時間労働抑制の施策として、1ヶ月の時間外労働45時間以上には、50%の割増率とすることについては、現行通りで対応する
⑫休日休暇制度の充実と取得に関する要求
⇒⑴連続休暇制度について、次年度以降もさらに取得促進できるよう、店舗間で応援体制をとれる仕組みづくりを行う
⑵計画年次有休休暇の日数増加や、ボランティア休暇や記念日休暇など制度の新設は行わない。また、結婚時の特別休暇の取得要件の緩和を行う
⑶失効積立有給休暇制度の構築は行わない
※各項目の詳細については、各支部の組合掲示板に掲示されている「闘争情報Vol.2」をご覧ください
これに対し組合側は、賃上げや一時金については有額回答があったものの、要求内容とはほど遠い回答ではありましたが、単身赴任手当の増額,ひとり親のパートナー社員に対して家族手当の見直しなど待遇面での改善に対し一定の評価をしたうえで、この回答を持ち帰り中央委員会を開催した上で、次回の労使協議会にて再要求を行うこととしました。
3月13日(火)19時30分より新潟ユニゾンプラザにて,第1回中央委員会を開催します。
1~11の項目について,各支部の意見を集約し,持ち寄ってください。
皆さまの声が力となります。宜しくお願いいたします!
≪今後の闘争スケジュール≫
3月13日(火)第1回中央委員会 19:30~ 場所:新潟ユニゾンプラザ
3月20日(火)第3回労使協議会 19:00~ 場所:ウオロクホールディングス本社
3月26日(月)第4回労使協議会 19:00~ 場所:ウオロクホールディングス本社
ご支援、ご協力をよろしくお願いいたします!
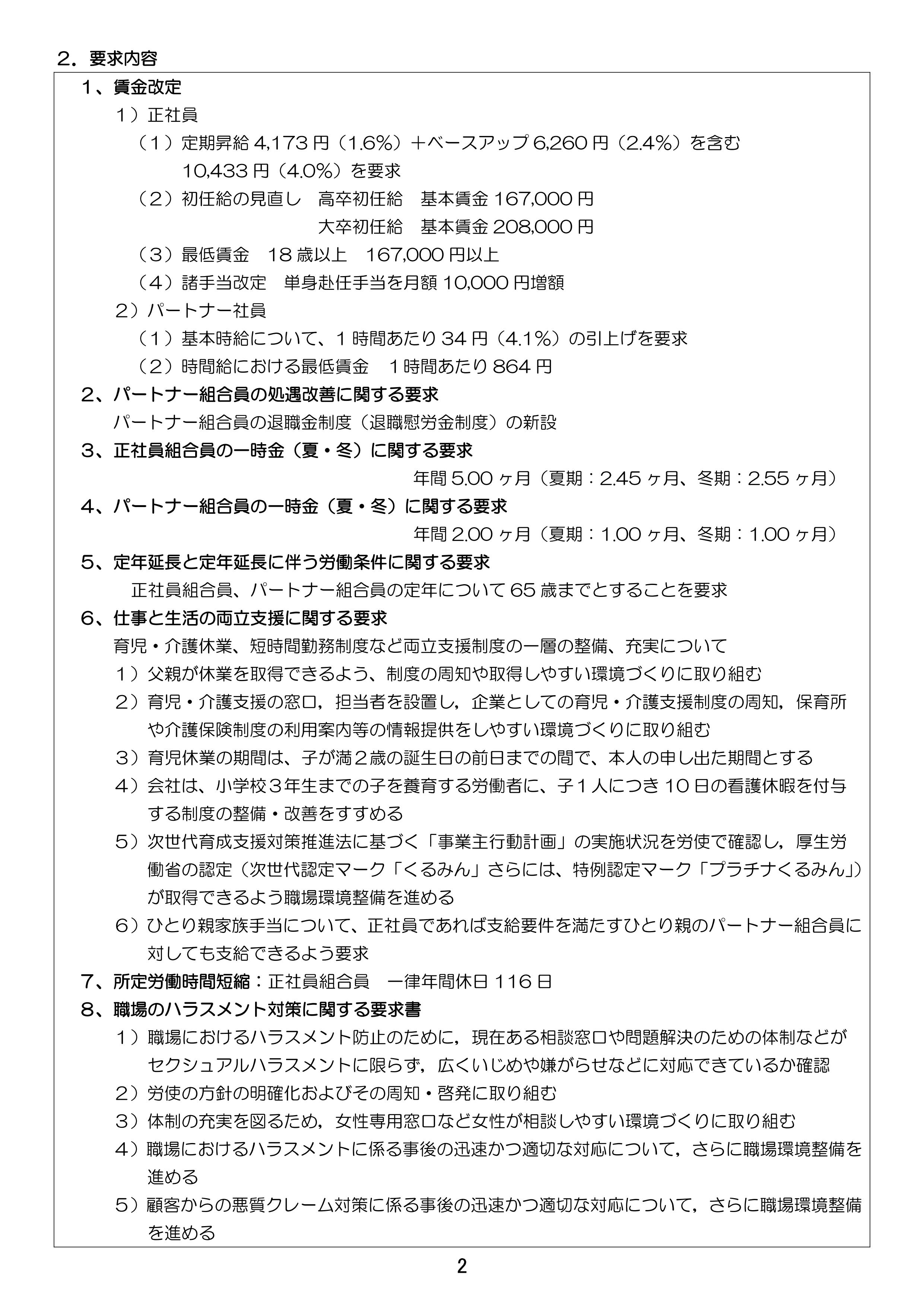
3月2日(金)第1回労使協議会が執行部13名、会社側3名の出席で開催され、業績確認と2018総合労働条件についての要求書を提出しました。
要求内容については下記の通りです。
①正社員の賃金改定に関する要求
②パートナー社員の賃金改定に関する要求
③パートナー組合員の処遇改善に関する要求
④正社員組合員の一時金(夏・冬)に関する要求
⑤パートナー組合員の一時金(夏・冬)に関する要求
⑥定年延長と定年延長に伴う労働条件に関する要求
⑦仕事と生活の両立支援に関する要求
⑧所定労働時間短縮の要求
⑨職場のハラスメント対策に関する要求
⑩サービス残業撲滅に関する要求
⑪長時間労働克服に向けた取り組みに関する要求
⑫休日休暇制度の充実と取得に関する要求
※各要求内容の詳細については、各支部の組合掲示板に掲示されている「闘争情報Vol.1」をご覧ください。
これに対し会社側は、持ち帰って検討するとしました。
≪今後の闘争スケジュール≫
3月9日(金)第2回労使協議会 19:00~ 場所:㈱ウオロクホールディングス本社
3月13日(火)第1回中央委員会 19:30~ 場所:新潟ユニゾンプラザ
3月20日(金)第3回労使協議会 19:00~ 場所:㈱ウオロクホールディングス本社
ご支援、ご協力をよろしくお願いいたします!
2月21日(水)新潟市中央区の東映ホテルにて、『第37回定期大会』を開催し、39支部74名の代議員が出席しました。2017年度の活動の振り返りと、2018年度の活動方針を確認しました。
2017年度の活動報告については、各人に配布している定期大会の報告・議案書をご確認ください。2018年度の活動方針について、ポイントだけ以下にご紹介します。
まず「2018総合労働条件闘争」の内容については、議案書に記載の要求内容で満場一致で可決承認されました。3月末まで会社との交渉が続きますが、労働環境改善のため組合員一丸となってともに頑張りましょう。
次に専門部の活動方針については、組織調査部では昨年同様アンケート集計を外部に委託し、調査の効率化を図り会社側への交渉材料とします。教育宣伝部では、今期のレディースセミナーを2ヶ所開催にします。これにより、今まで参加したことのない組合員の方にも組合活動に参加してもらえるようにします。福利厚生部では、可処分所得を増やすための共済・ろうきん各商品の推進をはかり、また今期以降、新たな福利厚生施設として、「みつけ健幸の湯ほっとぴあ」の利用開始に向け準備を進めています。また、長岡・柏崎地区の公衆浴場の開拓を計画しています。青年婦人部では、下部組織の青年女性委員(YoungSeeds)を中心に魅力あるイベントを開催し、組合員同士のコミュニケーションの充実を図ります。また、「スキー&スノボ教室」と同様に青年女性委員会独自のレクリエーション活動を提案していきます。
続いて執行部役員体制を大幅に変更しました。3期6年にわたって執行委員長を務められた田原康夫さんは今回で退任となり、
新たに那須野紀浩さんが執行委員長に着任しました。副委員長には平野哲也さんと浅田久美子さん、副書記長には野崎晴菜さんが着任しました。また、新しく執行委員として、出邑大輔(でむらだいすけ)さん、中野久美子(なかのくみこ)さん、新城奈津美(あらしろなつみ)さんの3名が仲間入りしました。
そして今大会をもちまして、長年組合執行部を支えていただきました渡辺久美子さん、斉藤光さんが退任されました。
以上が、おおむね満場一致で可決承認されました。上記の活動方針に沿って、執行部だけでなく組合員全体でよりよい職場環境を目指して取り組んでいきましょう。
また、今回初の試みとして、定期大会後に懇親会を開催しました。会社側からは、本多社長、高橋副社長、杉田人事部長、斉藤次長にご列席いただきました。普段話す機会のない、社長、副社長と話すことができて、代議員の皆さんからも大変好評でした。
1月24日(水)南魚沼市の舞子スノーリゾートにて、青年女性委員会(YoungSeeds)主催の「スキー&スノーボード教室」を開催し、2支部4名とスタッフ5名の計9名が参加しました。この企画は青年女性委員会(YoungSeeds)主催のイベントですので、YoungSeedsのメンバーに主体性をもってイベントを企画してもらいました。また今回は、参加者全員がスノーボード教室を希望しておりましたので、レベルを「初心者」「初級」「中級」の3つのクラスにわけ、インストラクターからスノーボードを気持ちよく滑走するための技術講習を4時間近く受けました。
現地は深々と雪が降り積もる状況で、時折、吹雪に見舞われる悪天候でしたが、「もっとスノーボードがうまくなりたい!」という思いが強いこともあって、参加者全員、悪天候をものとせず必死に講習を受けておりました。
講習内容は、「初心者」は初めてスノーボードをする方が対象で、スノーボードの装着方法から、ワンフットでの滑走、スノーボードの止まり方まで教わり、最後はリフトに乗って滑走しました。
「初級」はスノーボードをはじめて2~3回くらいの経験で初級者用の斜面でターンができる方が対象で、滑走の基礎からワンフットでの滑走、そしてターンの練習を重点に行いました。
「中級」は中級者用斜面で連続ターンができる方が対象で、スイッチでのターンの滑走からターン時の重心移動の練習を重点に行いました。
参加者の皆さんは、真剣な眼差しでインストラクターのお話に耳を傾けながら練習に取り組み、しっかりと技術を身につけられたかと思います。
帰りは悪天候で高速道路が通行止めになってしまい、下道を使って長時間のバス移動となってしまいましたが、なんとか無事に帰ってくることができました。
参加者の方から「レッスンでは自分のすべりがパワーアップした」「楽しかったのでまた企画して欲しい」「自分で運転しなくていいし、リフト券も昼食もついて5000円は安い!」との声がありました。皆さん、ほんとうにお疲れさまでした。
11月 8日(水),ホテルニューオータニ長岡にて,第9回レディースセミナーを開催し,8支部28名と執行部11名が参加しました。
今回の講演は「疲れにくいカラダ!太りにくいカラダ!そしてリラックス!~まずは,ここからはじめよう~」と題しまして,フリーアナウンサーで健康管理士・「活脳塾」塾長の小久保 晴代さんをお招きし,講演を行っていただきました。40代以降太りにくい体を作るには,ただ運動してカロリーを消費するのではなく基礎代謝を上げることが重要で,基礎代謝は筋肉をつくることで上がるという内容について講演していただき,また下半身のむくみ解消法,腰回りの脂肪を燃焼させるエクササイズなどを会場で実演していただきました。ご講演終了後,参加者から「講演会の内容も日々に活かせそうで年齢的にも関心のあることでよかった。懇親会も先生と同じテーブルでいろいろお話しを聞くことができてよかった」「一緒に体験できてわかりやすく有意義だった」「大変ためになりました。改めて自分の体を整えたいと思いました」などの感想をいただきました。
講演会終了後,福利厚生について「新潟県労働金庫東新潟支店 横田次長代理さま」と「㈱プライムサポート 梨本昌利さま」をお招きし,認知症保険についての内容や自動車保険について,わかりやすく説明をしていただきました。また懇親会は小久保先生も出席して下さり,食事会とお楽しみ抽選会で会場は大盛り上がりでした。参加していただいた皆さん,ありがとうございました。
なお今年は中越地区での初めての開催でしたが,やはり参加された中越地区の皆さまからは「新潟での開催は遠いと思っていた」といった声をいただき,中越地区で開催してよかったと感じるとともに,今後も新潟市・長岡市交互での開催が必要であると改めて感じました。隔年で中越地区開催にしたいと思いますので,ぜひまたご参加いただければと思います。








































































