活動報告
10月12日から13日にかけて東日本を縦断した台風19号は、関東・甲信越・東北の11都県に大雨特別警報が発令され,死者90名,行方不明者10名,さらには4,000棟を超える全半壊を含む家屋などへの甚大な被害(10月29日5時現在:総務省消防庁まとめ)など,大きな災害をもたらしました。
また令和に入ってからこれまでの間,台風3号以降大雨・竜巻などの自然災害が立て続けに起こり,私たちの加盟している上部団体UAゼンセンの組合員に大きな被害をもたらしているとのことです。
これを受け,上記の令和元年台風19号をはじめ,各地での大雨,竜巻などによる被害が甚大であり,上部団体の組合員が一刻も早く普段の生活を送ることができることを願い,緊急支援金の実施を四役会議で確認しました。緊急支援金は以下の通りとなります。
記
<緊急支援金>
1.名 称 「台風19号緊急支援金」
2.振 込 日 2019年11月29日(金)
3.実施方法 組合員1人あたり50円 × 組合員数3,260人 ⁼ 163,000円
4.送 金 先 「UAゼンセン」
以上
10月2日(水),秋の日帰り組合旅行第1陣として,「イタリアンビュッフェとムーミンバレーパークへの旅」を企画し,28支部131名(うち小人3名)と執行部12名の計143名とへ行ってきました。
今回のツアーでは,上里カンターレとムーミンバレーパークの二ヵ所に行きました。
今年3月にグランドオープンしたばかりのムーミンバレーパークでは,ムーミン谷エリアで劇を観たりムーミンにまつわる展示スペースを見物しました。展示スペースには物語にちなんだ展示物がたくさんあり,プロジェクションマッピングを活用した立体的な展示に感動しました。
上里カンターレ・アマルフィでは,イタリア料理を堪能しました。上里いちご&トマト園で清算された野菜を使用した焼きたてピザや自家製生パスタをはじめイタリアの家庭料理が多数用意されており,参加者のみなさんが夢中になって食べる姿がとても印象的でした。昼食後は,売店でお土産を購入する方がたくさんいらっしゃいました。
参加者からは「とても楽しみにしていたので,参加することができてよかった」「みんなで出掛ける機会を設けてくれてありがたい」「ムーミンバレーパークは楽しかったのでもう少しゆっくり観たかった」「バスガイドの話がおもしろく,サービスがとてもよかった」「より多くの方が参加できるようにしてほしい」との声がありました。

4月16日(火)新潟市中央区の新潟ユニゾンプラザにて,『2019年度第1回支部長会議』を開催し,37支部42名の支部長,副支部長,17名の執行委員が出席されました。
はじめに,UAゼンセン新潟県支部 砂長 勉支部長さまから「働き方改革」のポイントについてお話ししていただき,4月から順次施行となった働き方改革関連法について教えていただきました。
その後,野崎 晴菜副書記長より、「2019総合労働条件闘争」の交渉経緯の説明がありました。(詳細については,3月22日発行の『闘争情報vol.3』,3月27日発行の『闘争情報Vol.4』に記載)
次に島津 斉正福利厚生部長より新規福利厚生施設についての案内がありました。


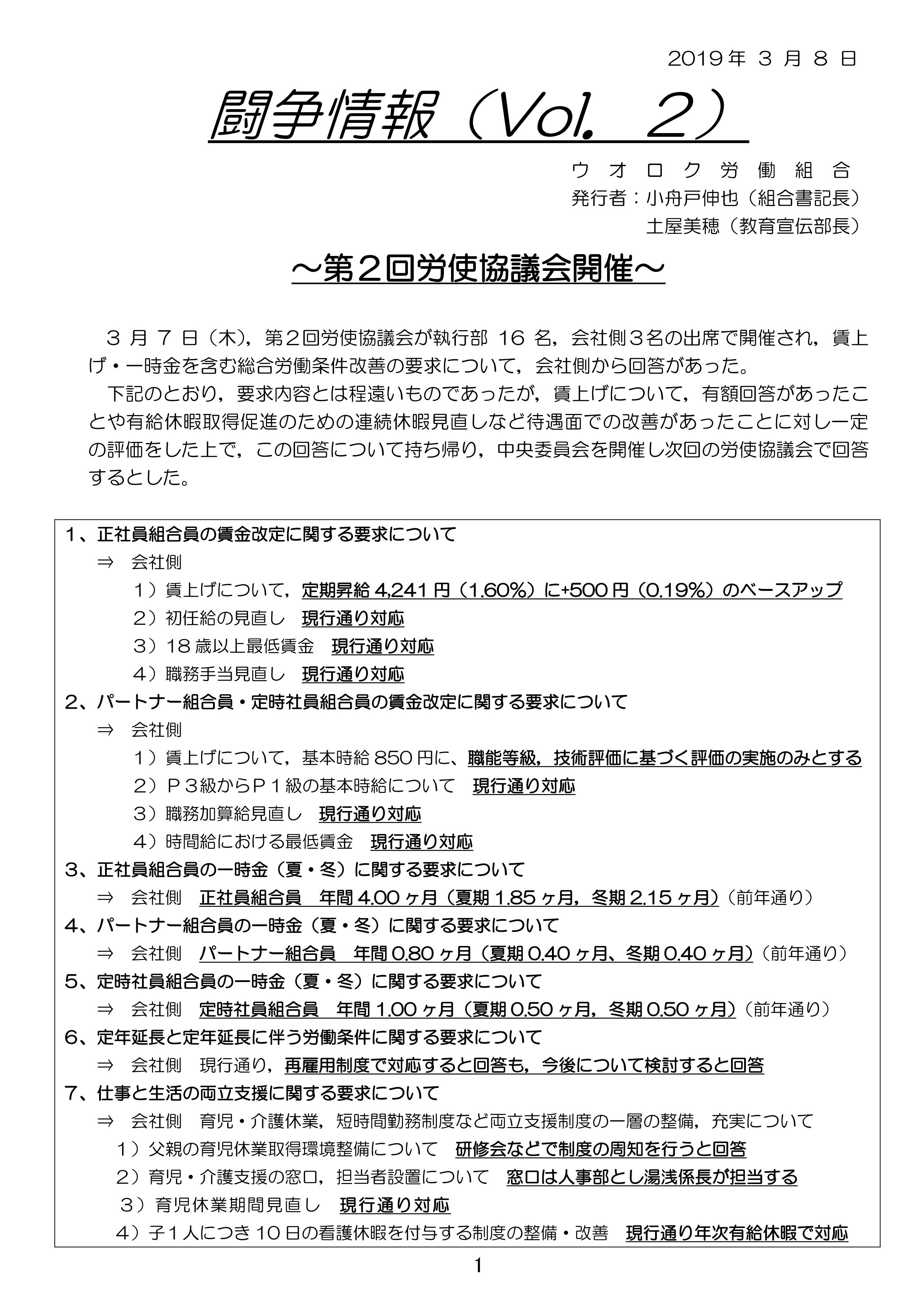
3月7日(木)第2回労使協議会が執行部16名、会社側3名の出席で開催され、賃上げや一時金を含む総合労働条件改善の要求について会社側から回答がありました。
回答内容は以下の通りです。
1.正社員組合員の賃金改定に関する要求
⇒1)正社員の賃上げ・・・定期昇給4,241円(1.60%)に+500円(0.19%)のベースアップを実施
2)初任給の見直し・・・現行通り対応
3)18歳以上最低賃金・・・現行通り対応
4)職務手当見直し・・・現行通り対応
2.パートナー組合員・定時社員組合員の賃上げ要求
⇒1)パートナー組合員・定時社員組合員の賃上げ・・・基本時給850円に職務等級、技術評価に基づく評価の実施のみ
2)P3級からP1級の基本時給について・・・現行通り対応
3)職務手当見直し・・・現行通り対応
4)時間給における最低賃金・・・現行通り対応
3.正社員組合員の一時金(夏・冬)に関する要求
⇒正社員組合員の一時金・・・年間4.00ヶ月(夏期1.85ヶ月、冬期2.15ヶ月)(前年通り)
4.パートナー組合員の一時金(夏・冬)に関する要求
⇒パートナー組合員の一時金・・・年間0.80ヶ月(夏期0.40ヶ月、冬期0.40ヶ月)(前年通り)
5.定時社員組合員の一時金・・・年間1.00ヶ月(夏期0.50ヶ月、冬期0.50ヶ月)(前年通り)
6.定年延長と定年延長に伴う労働条件に関する要求
⇒定年延長について・・・現行通り,再雇用制度で対応も,今後について検討する
7.仕事と生活の両立支援に関する要求
⇒1)父親の育児休業取得促進の環境づくり・・・研修などで制度の周知を行う
2)育児・介護支援の窓口、担当者の設置・・・窓口は人事部とし,湯浅係長が担当する
3)育児休業期間見直し・・・現行通り対応
4)子の看護休暇・・・現行通り年次有給休暇で対応
5)要介護対象家族への介護休暇・・・現行通り年次有給休暇で対応
6)厚生労働省の認定(次世代認定マーク「くるみん」取得・・・「くるみん」取得を目指す
7)ひとり親の家族手当について・・・現行通り対応
8.所定労働時間短縮の要求
⇒所定労働時間短縮・・・現行通り対応
9.職場のハラスメント対策に関する要求
⇒職場のハラスメント対策・・・定期的に労使協議会にて検討,協議すると回答
10.サービス残業(未申請残業)撲滅に向けた労使協働の取り組みについて
⇒サービス残業という表現を「未申請残業」と統一する
労働基準監督署からうけた指導内容について,会社側として重く受け止めているとし,再発
防止に向け,販売部を通じ指導・警告を行う。
組合側からも,未申請残業について,指導や注意喚起を行ってもらいたいと述べられた
未申請残業の要因や課題について,定期的に労使で協議し対応する
11.長時間労働克服に向けた取り組みについて
⇒1)長時間労働克服に向けた取り組み・・・労使で協力しながらチェックしていく
2)長時間労働が改善されない場合の対応・・・現行通り対応
12.休日休暇制度の充実と取得に関する要求
⇒1)年次有給休暇制度の取得促進制度の構築
(1)組合員の連続休暇制度促進・・・次年度以降もさらに取得促進できるよう、店舗間で応援体制をとれる仕組みづくりを行う
(2)正社員組合員の連続休暇取得・・・上期・下期それぞれ最大6連休を1回ずつ取得,もしくは3連休を2回ずつ取得できると回答
(3)パートナー組合員,定時社員組合員の連続休暇取得・・・上期・下期それぞれ3連休を2回ずつ取得できると回答
(4)計画年次有休休暇の日数増加や、ボランティア休暇や記念日休暇など制度の新設は行わない。また、結婚時の特別休暇の取得要件の緩和を行う
2)失効積立有給休暇制度の構築・・・行わないと回答
13.パートナー組合員の退職金制度(退職慰労金制度)の新設について
⇒退職慰労金制度・・・新設は考えていないが,4月1日から永年勤続表彰制度をスタートすると回答
正社員 :勤続30年 旅行券 5 万円+特別休暇3日,勤続40年 旅行券10万円+特別休暇5日
パートナー組合員・定時社員組合員:勤続20年 旅行券 2 万円+特別休暇2日,勤続30年 旅行券 4 万円+特別休暇3日
※すでに勤続年数を超えている方について,4月1日を基準日とし,過去についても表彰を行う
※各項目の詳細については、各支部の組合掲示板に掲示されている「闘争情報Vol.2」をご覧ください
上記の内容について,要求内容とはほど遠い回答ではあったが,賃上げについては有額回答があったことや,年次有給休暇取得促進のための連続休暇見直しなど待遇面での改善があったことに対し一定の評価をした上で,この回答を持ち帰り中央委員会を開催した上で、次回の労使協議会にて再要求を行うこととした。



3月12日(火)19時30分より新潟ユニゾンプラザにて,第1回中央委員会を開催します。
1~13の項目について,各支部の意見を集約し,持ち寄ってください。
皆さまの声が力となります。宜しくお願いいたします!
≪今後の闘争スケジュール≫
3月12日(火)第1回中央委員会 19:30~ 場所:新潟ユニゾンプラザ
3月19日(火)第3回労使協議会 19:00~ 場所:ウオロクホールディングス本社
3月26日(火)第4回労使協議会 19:00~ 場所:ウオロクホールディングス本社
ご支援、ご協力をよろしくお願いいたします!



2月26日(火)第1回労使協議会が執行部12名、会社側3名の出席で開催され、業績確認と2点の協議事項、そして2019総合労働条件についての要求書を提出しました。
1.協議事項
1)2019年度新入社員入社状況確認
2)2018年度離職状況確認
3)「2019総合労働条件闘争」要求書提出
2.「2019総合労働条件闘争」要求内容については下記の通りです。
1)正社員組合員の賃金改定に関する要求
2)パートナー社員・定時社員組合員の賃金改定に関する要求
3)正社員組合員の一時金(夏・冬)に関する要求
4)パートナー組合員の一時金(夏・冬)に関する要求
5)定時社員組合員の一時金(夏・冬)に関する要求
6)定年延長と定年延長に伴う労働条件に関する要求
7)仕事と生活の両立支援に関する要求
8)所定労働時間短縮の要求
9)職場のハラスメント対策に関する要求
10)サービス残業撲滅に関する要求
11)長時間労働克服に向けた取り組みに関する要求
12)休日休暇制度の充実と取得に関する要求
※各要求内容の詳細については、各支部の組合掲示板に掲示されている「闘争情報Vol.1」をご覧ください。




これに対し会社側は、持ち帰って検討するとしました。
≪今後の闘争スケジュール≫
3月7日(木)第2回労使協議会 19:00~ 場所:㈱ウオロクホールディングス本社
3月12日(火)第1回中央委員会 19:30~ 場所:新潟ユニゾンプラザ
3月19日(金)第3回労使協議会 19:00~ 場所:㈱ウオロクホールディングス本社
ご支援、ご協力をよろしくお願いいたします!
1月21日(月)第12回労使協議会が執行部13名,会社側3名の出席で開催され,2018年11月・12月度の業績・生産性確認および5つの議題に沿って協議しました。(業績・生産性について,別途報告)
◆①労働基準監督署からの指摘事項について
会社側から ⇒ 労働基準監督署から⑴「店舗を開錠した時刻から出勤時の打刻時間まで30分以上差がある人は仕事をしているのではないか」⑵「勤務表では休日の従業員が開錠している」⑶「夜の休憩時間が昼の1時間より長い人は、本当に休憩しているのか」という3点の指摘を受けた。この件について,店長が全従業員に面談し,8月~11月までの4ヶ月間を調査を行い,不払いが確認されれば支払いをすると報告があった
組合側から ⇒会社と組合がしっかり手を組んで取り組まないと難しい問題であると認識し,人手不足という大きな課題解決のため,労使で協力していきたいと述べた
◆②勤務間インターバル規制の違反状況について
会社側から ⇒ 10月は2件違反があり,そのうち1件は加食主任が閉店業務の翌日に通常勤務したため,もう1件は棚卸の関係で発生。また,11月は水原店の改装オープンの関係で1件違反が発生したとのことだった。12月について,クリスマスや年末年始などの繁忙時ではあるが,改善できるところから改善したい
◆③早朝勤務者の採用状況について
会社側から ⇒ 53人の応募があり,そのうち31人を採用したが,まだ早朝勤務のいない店が10店舗ある。採用された店舗から好評であるとのことから,今後も引き続き採用活動を行う
◆④クレームマニュアルの作成について
会社側から ⇒ マニュアルはほとんどできており,あとは規定を整備すれば完成する
組合側から ⇒ クレームマニュアルができれば,全員が同じように対応できるようになるのでよいと述べた
◆⑤「永年勤続者表彰」について
会社側から ⇒ 社員は30年・40年、パートナー社員は20年・30年を対象とし,旅行券の進呈や特別休暇の支給を検討しており,来年の4月から開始していく予定とのことだった
組合側から ⇒ 永年勤続している組合員に対し,感謝の気持ちを形として表してくれることはとてもありがたいことであると述べた


1月23日(水)南魚沼市の舞子スノーリゾートにて、青年女性委員会(YoungSeeds)主催の「スキー&スノーボード教室」を開催し、6支部9名とスタッフ8名の計17名が参加しました。この企画は青年女性委員会(YoungSeeds)主催のイベントですので、YoungSeedsのメンバーに主体性をもってイベントを企画してもらいました。今年は、午前中にインストラクターから技術講習を受け、午後からは午前中に習ったことを復習する時間にしました。また今回は初めてスキー教室の希望者も参加され、「初級」のクラスに属し、またスノーボード教室については、レベルを「初心者」「初級」「中級」「上級」の5つのクラスにわけ、インストラクターからスキーやスノーボードを楽しく、また気持ちよく滑走するための技術講習を2時間以上受けました。
現地は非常に天気もよく、前日に雪が降ったこともあり非常に雪質もよく、気持ちよく滑走することができました。
講習内容は、スキーの「初級」はスキーを経験したことがあるが、スキーを思い出すための復習をしたい方が参加され、転び方の基礎からボーゲンまで教わり、最後にリフトに乗って滑走しました。
スノーボードの「初心者」は初めてスノーボードをする方が対象で、スノーボードの装着方法から、ワンフットでの滑走、スノーボードの止まり方まで教わり、最後はリフトに乗って滑走しました。
「初級」はスノーボードをはじめて2~3回くらいの経験で初級者用の斜面でターンができる方が対象で、滑走の基礎からワンフットでの滑走、そしてターンの練習を重点に行いました。
「中級」は中級者用斜面で連続ターンができる方が対象で、スイッチでのターンの滑走からターン時の重心移動の練習を重点に行いました。
「上級」はスノーボードの「上級者」は上記すべてのコースを制覇し、自己の限界に挑戦したい方が対象で、さらなるステップアップをはかるためにインストラクターから指導を受けました。
参加者の皆さんは、真剣な眼差しでインストラクターのお話に耳を傾けながら練習に取り組み、しっかりと技術を身につけられたかと思います。
今回参加された方から「初めてスノーボードをするいいきっかけになった。また滑りに行きたい」「少数精鋭でレッスンを受けられたので、自分のレベルアップにつながることができた」「楽しかったのでまた企画して欲しい」「自分で運転しなくていいし、リフト券も昼食もついて5,000円は安い!」との声がありました。参加者の皆さん、ほんとうにお疲れさまでした。











10月10日(水),秋の日帰り組合旅行第1陣として,「上越市立水族博物館(うみがたり)とカニ満喫ツアー」を企画し,27支部136名(うち小人7名)と執行部14名の計150名と上越市へ行ってきました。
今回のツアーでは,上越水族博物館・マリーンドリーム能生・月影の郷の三ヵ所に行きました。
今年6月にグランドオープンしたばかりの上越市立水族博物館(うみがたり)では,日本海をバックにイルカショーを見物しました。また,国内の水族館でも珍しいシロイルカや,園内を自由に歩くマゼランペンギン(飼育数は日本一)の姿を間近で見ることもできました。
マリーンドリーム能生では,ベニズワイガニを堪能しました。ボリュームたっぷりの美味しいカニに,参加者のみなさんが夢中になって食べる姿がとても印象的でした。昼食後は,売店でお土産を購入する方がたくさんいらっしゃいました。
月影の郷では「わら細工(ワラマットづくり)」「草木染め」「あけびづる細工(カゴづくり)」「ゆらゆらとんぼづくり」の4グループに分かれて工芸体験を行いました。限られた時間ではありましたが,スタッフのみなさんが親切に教えて下さり,世界にひとつ自分だけの作品を作ることができました。
10月18日(木)には「上越市立水族博物館(うみがたり)とかに満喫ツアー」の第2陣を行い,30支部122名(うち小人9名)と執行部11名の計133名と上越市へ行ってきました。
両日とも参加者からは,「リニューアルした上越市立水族博物館でイルカに癒された♥」「カニづくし料理がとても美味しかった」「工芸体験は無心に集中することができ,とてもよかった」「毎年楽しみにしている」「また来年も参加したい」という声をたくさんいただきました。
第1陣,第2陣ともに多く方からご参加いただきありがとうございました。
9月25日(火)第9回労使協議会が執行部13名,会社側2名の出席で開催され,2018年7月・8月度の業績・生産性確認および3つの議題に沿って協議しました。(業績・生産性について,別途報告)
◆①クレームマニュアルの作成について
会社側から ⇒ もともとあったクレームマニュアルを基に,他社の状況を確認し,来年の1月までにマニュアルを完成させたいと述べた
◆②障がい者雇用について
会社側から ⇒ 障がい者の法定雇用率の2.2%に対して現在のウオロクの雇用率は退職者が出たため,法定率よりも少ない2.17パーセント(72名)。他社と比べて退職率は低いが,今後も前向きに採用していきたい。そのためにはセミナーなどを実施し,受け入れる側の体制づくりを行うことが必要と述べた
◆③「サービス残業の実態調査」について
会社側から ⇒ 36協定、1ヶ月30時間を超えてもきちんと残業を申請するよう指導する。サービス残業を撲滅するには実態調査,分析,対策の繰り返しであるが、現段階では実態調査の段階。残業をすべて申請するよう会社としても周知していくと述べた。
組合側から ⇒ 会社と一体となって取り組む。組合としては支部長にしっかり指示を出して、支部長が主体的に取り組むようにしたいと述べた

























